Sun Microsystems, Inc.
spacer spacer
spacer   Sun System Handbook Home | Systems | Components | General Info | Search | Feedback 
spacer
black dot
 
black fade
 

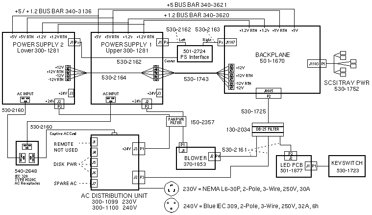
SPARCcenter 2000 and 2000E Wiring Diagram

Rack Assembly 599-1821


SPARCcenter 2000E Wiring Diagram

Rack Assemblies 599-2027 and 599-2031


WebToneWebToneWebToneWebTone
 Copyright 1994-2003 Sun Microsystems, Inc.,  901 San Antonio Road, Palo Alto, CA 94303 USA.  All rights reserved.
 Legal Terms Privacy Policy Feedback